logo
Yuyao Jinqiu Plastic Mould Co., Ltd.
Yuyao Jinqiu Plastic Mould Co., Ltd.
Visite de l'usine
À la maison /

Yuyao Jinqiu Plastic Mould Co., Ltd. Factory Production Line

Production Line

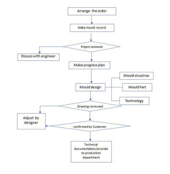
Lorsque vous obtenez une commande du client, nous organisons la conception du produit et de la structure du moule, fournissons un dessin au client pour vérification, si un problème doit être discuté jusqu'à approbation.

Yuyao Jinqiu Plastic Mould Co., Ltd. ligne de production en usine 0

 

si le dessin confirmé puis commencer à faire moule, département des ventes prendre l'ordre à l'atelier et organiser l'achat de matériel et commencer à traiter, moule ont l'usinage brut, inspection,usinage de précision, traitement thermique, assemblage, inspection à la finition

 

 

Yuyao Jinqiu Plastic Mould Co., Ltd. ligne de production en usine 1

 

Yuyao Jinqiu Plastic Mould Co., Ltd. ligne de production en usine 2

Yuyao Jinqiu Plastic Mould Co., Ltd. ligne de production en usine 3Yuyao Jinqiu Plastic Mould Co., Ltd. ligne de production en usine 4

 

 

 

Après avoir terminé le moule prendre pour tester le fonctionnement et obtenir des échantillons, département d'inspection doivent vérifier la situation du moule et la dimension de l'échantillon, performance, fonction et l'installation tout va bien ou pas,Si c' est bon, envoyez-le au client pour vérification jusqu' à approbation..

Yuyao Jinqiu Plastic Mould Co., Ltd. ligne de production en usine 5

 

 

Tout ce qui précède confirmer et obtenir des informations organiser l'expédition, atelier besoin de re-vérifier le moule encore et inspection,puis emballer le moule dans un boîtier en bois et organiser l'expédition par mer ou par avion selon la demande du client

Yuyao Jinqiu Plastic Mould Co., Ltd. ligne de production en usine 6

 

 

OEM/ODM

Chaque moule est personnalisé et accepte les OEM/ODM